afl-portal
Project: afl-portal
Name: NexJ Portal
Model namespace: nexj:model:portal
Module name: portal
Portal provides the core capabilities of the portal framework including:
- Portal Context/Event Bus and Global Variables
- Workspace, Navigator, Tab, Page, and Portlet Management
- Left Nav Bar
- Drawer management
- User based visibility
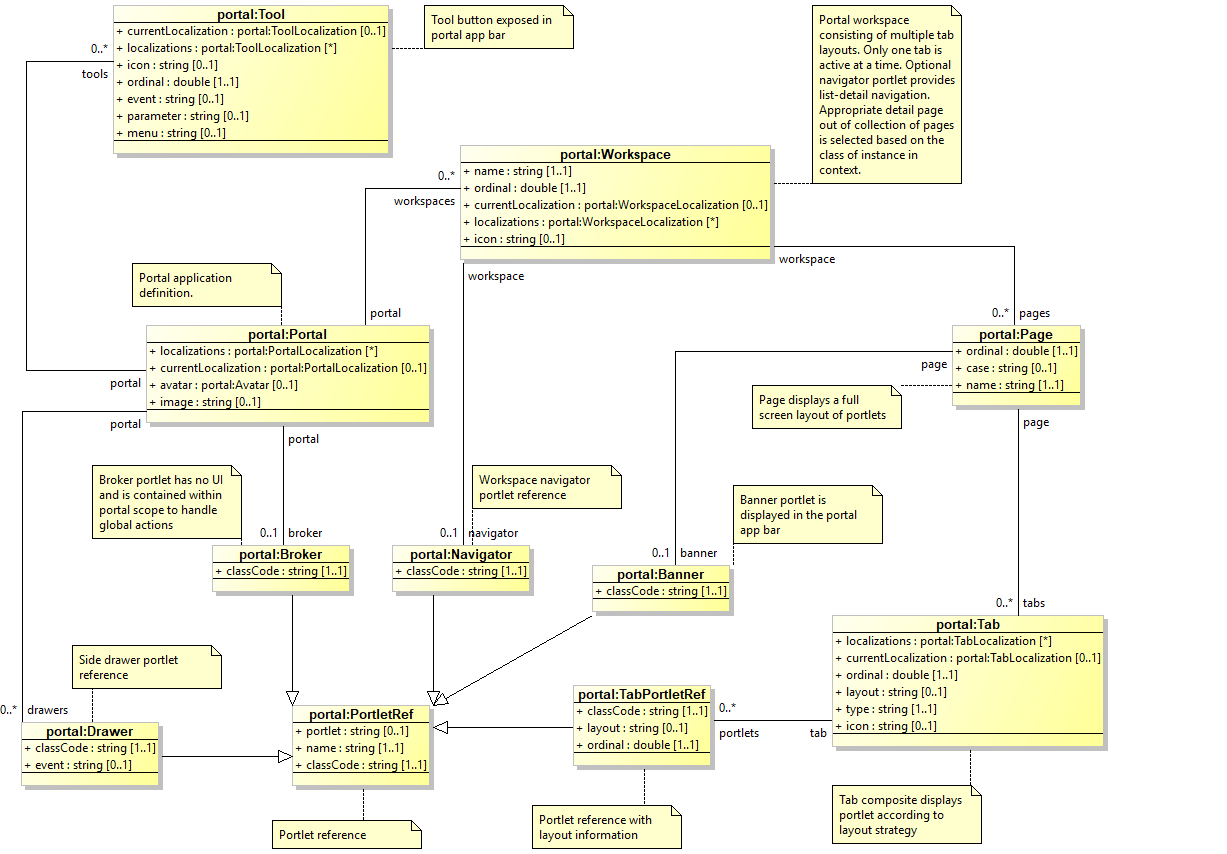
A Portal has multiple Tools, Workspaces, Drawers, and a single Broker Portlet. Tools expose functionality in the Top App Bar. Workspaces have an optional Navigator with multiple Tab layouts. Only one Tab is active at a time. Drawers can pop out important information like notifications, previews, or conversations on the right hand side. The Broker Portlet is not visible, but provides global controller scripting capabilities. Portlet Refs can host MODL Declarative Portlets, custom AFL Javascript Portlets, or iFrame in URL content.

Screen Shot of a running Portal Application
