Skip to main content
Skip table of contents

Contact Management technical overview

Entities

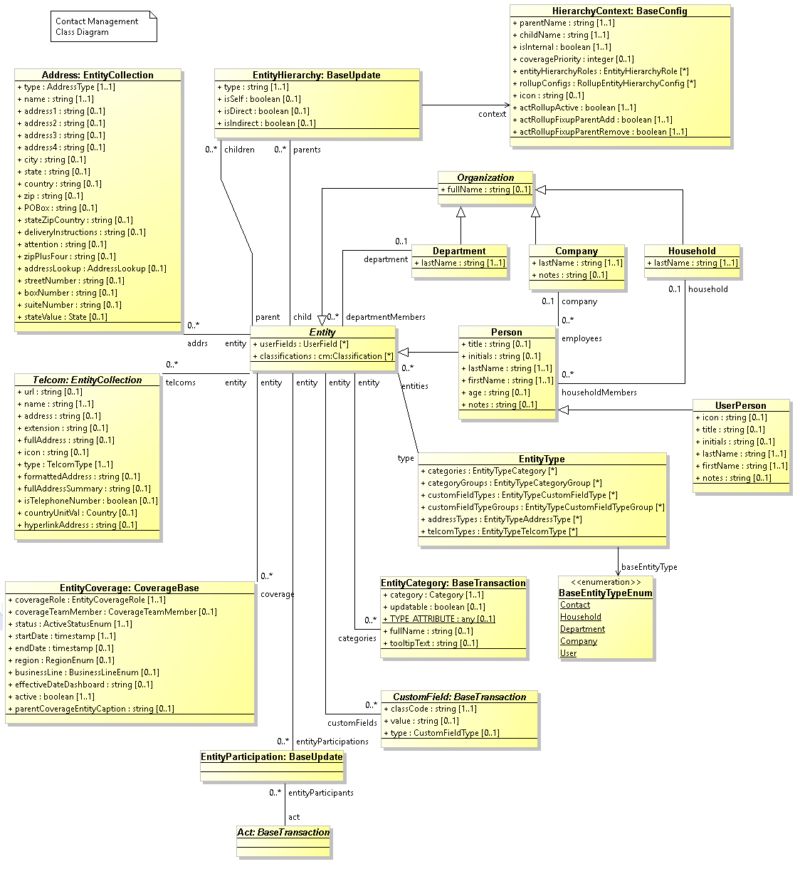
NexJ provides a unified view of all enterprise knowledge about entities – which can include contacts, companies, prospects, and users – in a client-centric fashion. A NexJ entity can be a user, client, prospect, lead, or company presented in a flexible profile.

Contact profiles consolidate all information about the contact from across the enterprise, including all profile and demographic information, all activities associated with the contact, and all account information. NexJ allows you to differentiate between employee and non-employees via Contact Types. The solution can be configured to support an unlimited number of contact types.

Contact types can be created as follows:

  • Contact type – an organization, person, contact, or household
  • Sub-type – a client, prospect, lead, or other
  • Status – for example, a “qualified” lead

Each of these attributes is fully configurable and can be used to drive various business processes (i.e. Prospect to Client conversion) and displays (i.e. icon in list).

Client Relationships

NexJ’s Relationship Hierarchy presents contact and organization relationships in a hierarchical list. Users can expand the list to view details of the parent-child relationships (such as the relationship between members of a household) or the arbitrary relationships (such as the relationships between a client and the client’s accountant) for the contact.

NexJ CRM uses relationship hierarchies to capture detailed relationship information between contacts (such as households or company hierarchies) and other entities such as agents, accounts, or products. All contact product and account information can be aggregated and rolled up along each contact’s defined relationship hierarchies. Interactions and Account information can be rolled up and aggregated along the defined relationship hierarchies, so users can also view accounts by sales hierarchies (user, administrator, etc.) or customer hierarchies (employers and individuals). With aggregation of sales information in the relationship hierarchy, it is possible for sales management to see how profitable each relationship is in real time.

The Relationship Hierarchy can be used to roll up data and interactions along predefined relationships (for example, contact to company) or along custom field hierarchies (for example, to show values of all deals influenced by a single consultant).Rollups can be configured to support unique customer needs.


JavaScript errors detected

Please note, these errors can depend on your browser setup.

If this problem persists, please contact our support.